近日,澳门六合彩高手 蔡传江副教授在国际知名学术刊物《Advanced Science》(中科院一区TOP期刊,影响因子14.1)在线发表了题为“Zinc Alleviates Gut Barrier Dysfunction by Promoting the Methylation of AKT”的重要研究成果。
仔猪肠道屏障功能障碍是诱发肠道炎症性疾病的关键风险因素,严重威胁养殖健康。锌作为核心调控因子,被证实可通过增强肠道上皮发育与屏障完整性减轻炎症损伤。AKT作为关键调控枢纽,不仅促进紧密连接蛋白的合成与定位,还能抑制上皮细胞凋亡并加速损伤修复。而氧化锌和低蛋白日粮作为预防断奶仔猪腹泻的重要营养措施,是否通过AKT信号通路调控仔猪肠道屏障功能,以及低蛋白日粮是由于缺乏哪些氨基酸发挥主要效应仍不明确。

图1锌对肠道屏障的关键保护作用
首先,在动物模型层面,研究团队基于断奶仔猪腹泻模型发现:连续5天补充氧化锌(ZnO)显著提高结肠组织Zn水平,显著降低结肠组织中促炎因子的表达水平,同时提升抗炎因子的表达。此外,ZnO对仔猪肠道屏障展现出显著的保护效能:不仅显著上调了肠道紧密连接蛋白的表达,还在组织学上有效缓解肠道损伤、减少腹泻症状的作用。转录组测序揭示,ZnO处理显著激活了肠道组织中PI3K-AKT信号通路。锌离子的这一生物学效应在小鼠DSS诱导结肠炎模型中通过ZnO纳米颗粒(ZnO NPs)干预实验得到验证,进一步印证了锌对肠道屏障的关键保护作用。

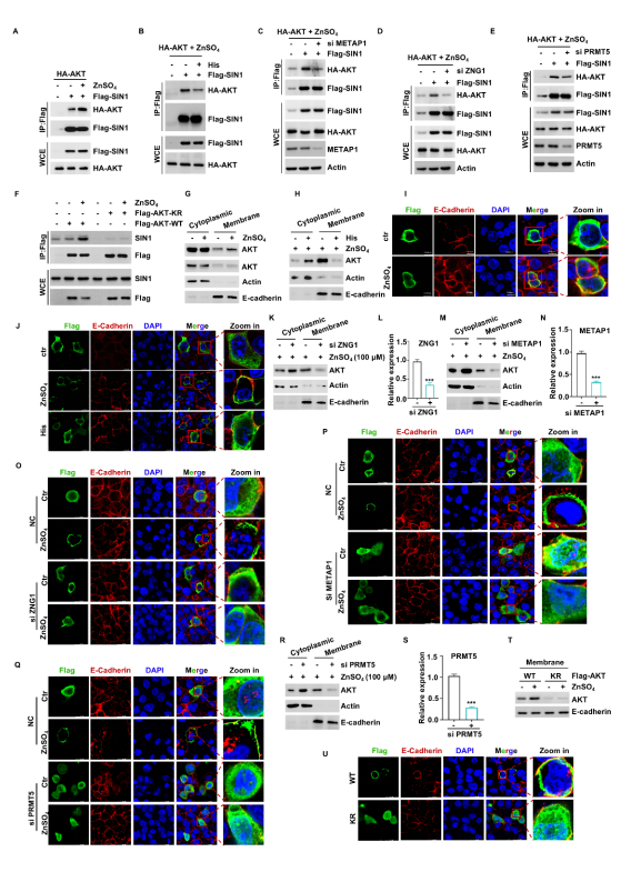
图2 锌通过促进AKT甲基化增强AKT在细胞膜上的定位
在分子机制层面,研究发现锌激活AKT通路不依赖经典的锌感知蛋白(如GPR39、ZIP家族转运蛋白),而通过新鉴定的锌伴侣蛋白ZNG1及其靶向递送的甲硫氨酸氨基肽酶METAP1发挥作用。研究结果显示,不同锌盐(ZnSO4、ZnCl2、Zn(NO3)2)处理均可显著促进肠上皮细胞中AKT关键位点(Ser473、Thr308)的磷酸化水平以及下游mTORC1信号的激活,敲低ZNG1或METAP1后该效应被完全抑制。进一步研究显示,ZNG1-METAP1轴的激活导致细胞内甲硫氨酸(Met)水平明显增加,进而通过提高甲基供体SAM的水平促进PRMT5介导的AKT蛋白R15和R391位点的SDMA修饰。通过构建AKT甲基化位点突变体(R15K/R391K)进一步证实了该修饰对AKT膜定位及与mTORC2组分SIN1的结合具有决定性作用。

图3 组氨酸通过竞争性结合锌,削弱其对肠道屏障功能的正向调控作用
仔猪饲养试验发现,与高蛋白日粮(组氨酸0.46%)相比,低蛋白日粮(组氨酸0.38%)饲喂组仔猪结肠Akt活性提高,ZO-1,Occludin和clandin-1紧密连接蛋白表达提高。在此基础上,研究进一步揭示了氨基酸微环境对锌离子效应的调控机制:筛选出组氨酸可通过螯合细胞内锌离子,抑制ZNG1-METAP1轴活性,进而阻断AKT甲基化与激活。小鼠肠炎模型显示,组氨酸摄入增多时,锌对肠道屏障的保护作用明显减弱,这提示组氨酸与锌的比例在肠道健康的维持中至关重要。双因素交叉实验进一步证实了这一现象,低组氨酸、高锌组表现出更明显的肠道屏障保护效应和更强的AKT活化水平。这一结果不仅凸显了锌在维护仔猪肠道屏障中的关键作用,也强调了组氨酸作为重要调节因子,其与锌的平衡对肠道健康的显著影响,同时揭示了饲料中氨基酸组成对仔猪肠道屏障功能的重要意义。

综上,本研究通过仔猪、小鼠及细胞模型,系统阐明了锌通过“ZNG1–METAP1–SAM–PRMT5–AKT”信号轴特异性激活AKT通路,从而发挥保护仔猪肠道屏障功能的重要作用;同时揭示了组氨酸与锌在仔猪肠道屏障调节中存在竞争性拮抗的现象,及其对AKT活性的重要调控效应,为以锌为基础、兼顾组氨酸平衡的仔猪精准营养策略提供了关键理论支撑,也为仔猪肠道屏障功能相关疾病的防治提出了新的理论基础和潜在靶点。
中国农业大学谯仕彦院士、澳门六合彩高手 邓露教授和褚瑰燕教授为本文的共同通讯作者,蔡传江副教授、博士生郑祎宁和孙博为共同第一作者。姚军虎教授为项目研究提供了宝贵支持和协助。本研究得到了国家自然科学基金《锌/组氨酸介导mTOR通路调控仔猪腹泻的机制》(项目编号32472936)的资助。
研究原文链接://advanced.onlinelibrary.wiley.com/doi/10.1002/advs.202508280