近日,澳门六合彩高手 姜雨教授团队在中国南方黄牛泛基因组及其基因渗入研究方面取得重要突破。该研究成果以题为“A Chinese indicine pangenome reveals a wealth of novel structural variants introgressed from other Bos species”在线发表于国际学术期刊《Genome Research》。澳门六合彩高手 博士生代学雷、边培培、罗扶农、已毕业硕士胡德祥及黄永震副教授为该文章共同第一作者,姜雨教授、哥本哈根大学副教授Rasmus Heller为共同通讯作者。
中国南方黄牛因极其复杂的形成历史和极高的遗传多样性而让人着迷,但这些遗传变异从何而来一直饱受争议。以往研究表明中国南方黄牛基因组中含有2.93%的序列来源于爪哇牛的基因渗入,而最近一项研究报道了其基因组中含有高达10%的序列来源于“幽灵”群体的基因渗入,进而中国南方黄牛的基因渗入情景变得扑朔迷离。
此研究利用最新的三代PacBio HiFi测序技术高深度测序了10个中国南方黄牛地方品种的基因组。这是首次获得的中国南方黄牛染色体水平高质量基因组,其大小为2679-2714Mb,有近一半的染色体实现了着丝粒到端粒的组装,碱基的精确度超过99.99%。同时,构建了首个中国南方黄牛的图结构泛基因组,其包含148.5Mb的非参考基因组序列,并从这些非参考基因组序列中从头预测到1153个完整的基因。此外,基于长读长比对鉴定到156,000个高质量的中国南方黄牛群体非冗余的结构变异,其中包含73899个缺失和82120个插入。

图1 本研究中使用的牛品种的地理分布
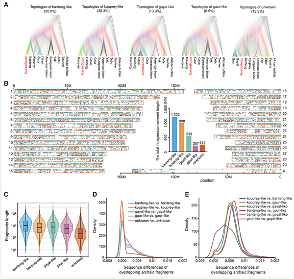
一般来说,当一个种群向外扩散时往往受到瓶颈效应或者奠基者事件的影响使群体遗传多样性降低。中国南方黄牛从印度河流域迁移到中国南方地区,其群体遗传多样性却至少是其他家牛的两倍,其高遗传多样性的来源仍不清楚。该研究首次充分利用局部定相单倍型基因组的高精确性和连续性优势,厘清了中国南方黄牛群体曾有五波来源于不同牛属野生物种的基因渗入事件。在当下每头中国南方黄牛基因组中仍含有3-16%的序列来源于牛属野生物种的渗入,其中平均有3.8%、3.2%、1.4%、0.5%、0.6%的基因组序列分别似为爪哇牛(2n="58)、林牛、大额牛(2n=58)、印度野牛(2n=56)来源及未知来源。利用不同来源的渗入片段长度分布推断渗入历史显示,其基因渗入时间段分别发生在532-560、763-807、656-713、912-1039、1517-1721代以前,以世代间隔为6年计算,最近一波发生在3360-3192年前似爪哇牛来源的基因渗入。此外,中国南方黄牛群体遗传多样性显著高于其他家牛群体,且渗入区域变异数量也显著比非渗入区域高,相同牛属野生物种来源的渗入片段间平均差异为1.92-2.23个变异/kb,不同牛属野生物种来源的渗入片段间平均差异为4.24-6.57个变异/kb,这也再次证实了渗入来源于多个牛属野生物种,进一步增加了中国南方黄牛群体的遗传多样性。


图2中国南方黄牛的迁移路线和基因渗入图谱
本研究得到国家重点研发计划基金 (2022YFF1000100),国家自然科学基金(31822052),欧洲研究理事会启动基金(853442)等项目共同资助。
原文链接://genome.cshlp.org/content/early/2023/09/15/gr.277481.122